EU-Interoperabilität für ein digital vernetztes Europa
Hier erfahren Sie, was die Verordnung für ein interoperables Europa (EU) 2024/903 für Ihr Regelungsvorhaben bedeutet und wie sie zu einem vernetzten Europa beiträgt.
Vernetzte Verwaltungen für Europa
Stellen Sie sich ein digitales Europa ohne Grenzen vor. Ziel der Verordnung für ein interoperables Europa (EU) 2024/903 (öffnet in neuem Fenster) ist es, diese Vision Realität werden zu lassen. Bürgerinnen, Bürger und Unternehmen sollen digitale Verwaltungsleistungen nahtlos in allen EU-Ländern nutzen können. Der digitale Datenaustausch über Landes- und Sektorengrenzen hinweg wird zur Norm. Grenzüberschreitende Verwaltungsakte, wie ein Umzug in einen anderen Mitgliedstaat oder die Gründung eines Unternehmens im Ausland, lassen sich so einfach und vollständig online erledigen. Das steigert die Effizienz für alle Beteiligten und schafft einen einheitlichen digitalen Raum.


Hintergrund
Das Ziel der Verordnung für ein interoperables Europa
Das Ziel der Verordnung für ein interoperables Europa (EU) 2024/903 (öffnet in neuem Fenster) ist es, digitale öffentliche Dienste zu verbessern. Die Dienste einzelner Mitgliedstaaten sollen miteinander kompatibel sein. Dafür braucht es gemeinsame Standards, um Daten zwischen den Mitgliedstaaten auszutauschen. Um digitale Potenziale und Hindernisse zu berücksichtigen, müssen öffentliche Stellen die Interoperabilität neuer Dienste berücksichtigen.
Welche positiven Effekte sollen dadurch erreicht werden?
Regelungen, die Interoperabilität berücksichtigen, erleichtern den Datenaustausch und die Wiederverwendung von Lösungen, indem sie bürokratische Hürden abbauen. Dies spart Kosten und Zeit für Bürgerinnen und Bürger, Unternehmen und Verwaltungen. Bis 2030 soll eine verbesserte Interoperabilität öffentliche Verwaltungen enger vernetzen und transeuropäische digitale Dienste fördern.
Quellen:
So stehen Interoperabilität und Digitaltauglichkeit zueinander

Es gibt eine große Schnittmenge zwischen der EU-Interoperabilität und Digitaltauglichkeit. Daher sind die Aspekte der Interoperabilität in die Prinzipien für digitaltaugliche Gesetzgebung integriert worden.
Da sich die Interoperabilitäts-Verordnung auf digitale Verwaltungsdienste bezieht, hat jedes Vorhaben mit Interoperabilitätsbezug auch Digitalbezug. Umgekehrt gilt das nicht zwingend.
Mit Hilfe der Vorprüfung können Sie feststellen, ob Ihre Regelung die Anforderungen an Interoperabilität erfüllt.
Hier gelangen Sie zur Vorprüfung.
Das soll mit Interoperabilitäts-Bewertungen erreicht werden
Die Interoperabilitäts-Bewertung (öffnet in neuem Fenster) ist wie auch die Digitalcheck-Dokumentation ein formeller, letzter Schritt, in dem Sie einige Fragen zu Inhalten der Regelung beantworten.
Wichtig ist, dass Sie die Interoperabilität von Anfang an mitdenken. So schaffen Sie die rechtliche Grundlage für Behörden, um europaweit Daten auszutauschen und funktionierende, grenzüberschreitende Verwaltungsleistungen anzubieten.
Dabei helfen Ihnen die 5 Prinzipien für digitaltaugliche, interoperable Regelungen. Auch Prozessvisualisierungen sind hilfreich, z.B. um grenzüberschreitende Datenflüsse zu identifizieren. Die Vorgehensweise ist also ganz ähnlich zur bekannten Arbeit an digitaltauglichen Regelungen.
Die Interoperabilitäts-Bewertung ist schließlich ein Online-Formular auf interoperable Europe-Portal (öffnet in neuem Fenster) in dem Sie darzulegen, wie sich Ihre Regelung auf die EU-weite Interoperabilität auswirkt: Der wesentliche Inhalt besteht aus fünf Fragen. Die Bewertung fragt nach sogenannten „verbindlichen Anforderungen“ und prüft deren Einfluss auf die vier Ebenen der Interoperabilität.
Wie sind die Inhalte der Interoperabilitäts-Bewertung?
- Allgemeine Angaben
- Angaben zur einreichenden Stelle
- Betreffende Initiative, Projekt oder Maßnahme
- Anforderungen
- Bewertete verbindliche Anforderungen
- Festgestellte Auswirkungen auf die grenzüberschreitende Interoperabilität
- Ergebnisse
- Lösungen für ein interoperables Europa, die genutzt werden sollen
- andere einschlägige Interoperabilitätslösungen, einschließlich Maschine-Maschine-Schnittstellen (Sofern zutreffend)
- Verbleibende Hindernisse für die grenzüberschreitende Interoperabilität
Wenn Sie weitere Fragen haben, dann kontaktieren Sie uns unter: interoperabel@digitalservice.bund.de oder rufen Sie uns an unter 0151/40 76 78 39.
Weitere Quellen:
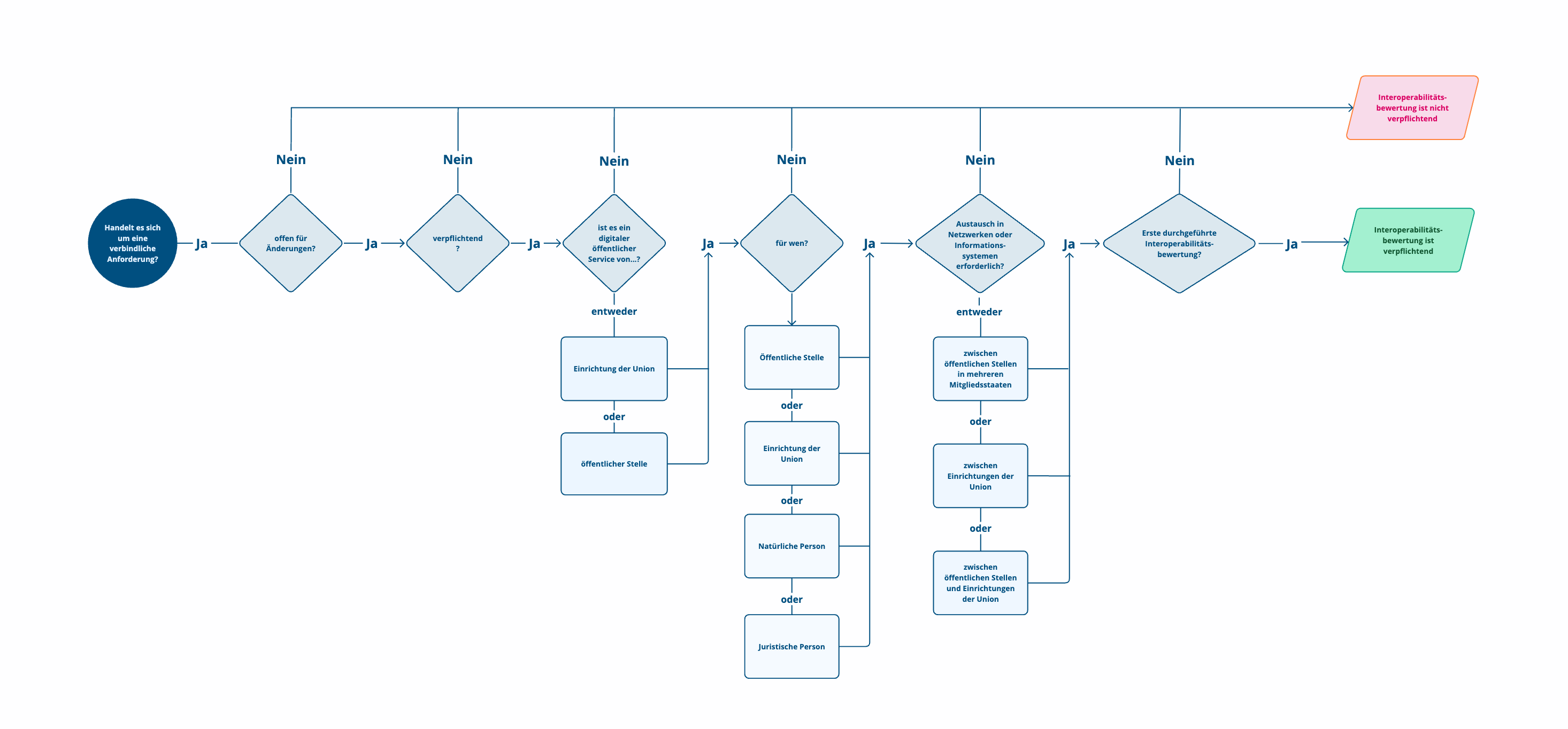
Verbindliche Anforderungen: In diesen Fällen ist eine Interoperabilitätsbewertung verpflichtend
Eine Interoperabilitäts-Bewertung muss für Regelungen durchgeführt werden, wenn:
- eine (neue) verbindliche Anforderung definiert wird,
- ein oder mehrere transeuropäische digitale öffentliche Dienste betroffen sind, das heißt
- eine digitale Umsetzung vorgesehen oder davon betroffen ist
- ein Austausch von Daten und Informationen zwischen Verwaltungen der EU-Mitgliedstaaten vorgesehen ist
- die Anforderung von einer öffentlichen Stelle oder einer Einrichtung der Union festgelegt werden.
Was ist eine verbindliche Anforderung?
Eine verbindliche Anforderung ist eine verpflichtende Regel. Das kann z.B. eine Definition, ein Standard, eine Richtlinie, ein Verbot oder eine Beschränkung sein. Eine exakte Definition finden Sie in der Verordnung in der Präambel, Erwägungsgrund 18 (öffnet in neuem Fenster).
Falls sich eine Berichtspflicht an die Europäische Kommission ergibt, dann unterstützt Sie das Digitalcheck-Team dabei, die Interoperabilitätsbewertung durchzuführen, sie zu dokumentieren und den Bericht einzureichen.
Weitere Quellen:

Die vier Ebenen der Interoperabilität
Der Europäische Interoperabilitäts-Rahmen (EIF) (öffnet in neuem Fenster) definiert vier Ebenen der Interoperabilität, die bei der Gesetzgebung berücksichtigt werden müssen:
- Rechtliche Interoperabilität: Gesetze sollten die Grundlage für grenzüberschreitenden Datenaustausch schaffen. Regelungen sollten sich dabei nicht gegenseitig widersprechen, sondern gegenseitige Anerkennung sicherstellen und dafür sorgen, dass rechtliche Rahmenbedingungen jeweils zusammen passen.
- Organisatorische Interoperabilität: Gesetze sollten die Zusammenarbeit zwischen den Verwaltungsstellen fördern, indem sie gemeinsame Geschäftsprozesse und Modelle festlegen. Dies beinhaltet die Koordination von Aufgaben und die Klärung der Rollen.
- Semantische Interoperabilität: Gesetze sollten die Verwendung gemeinsamer Vokabulare und Datenformate vorschreiben, um sicherzustellen, dass die Bedeutung der ausgetauschten Daten von allen Systemen die gleiche ist.
- Technische Interoperabilität: Technische Standards, Schnittstellen und Komponenten sollten aufeinander abgestimmt sein, damit Datenaustausch zwischen Diensten in Europa ermöglichen.

Ressourcen und Links zu Interoperabilität
Hier finden Sie alle relevanten Links und Ressourcen zu den Anforderungen der EU an Interoperabilität, die für Ihre Regelung relevant sind.
Allgemein
Hier finden Sie die wichtigsten Informationen zu der EU-Verordnung.
- Verordnung für ein interoperables Europa (EU) 2024/903 (öffnet in neuem Fenster)
- Ressourcen auf dem Interoperable Europe Portal (öffnet in neuem Fenster): Hier finden sich zusätzliche Informationen, Best Practices und Tools zur Unterstützung bei der Durchführung von Interoperabilitätsbewertungen.
Interoperabilitätsbewertungen
Hier finden Sie die wichtigsten Informationen zu Interoperabilitätsbewertungen.
- Interoperabilitätsrahmen (öffnet in neuem Fenster): Rahmenwerk mit Prinzipien zur Erarbeitung von interoperablen Regelungen
- Leitlinien für Interoperabilitätsbewertungen (öffnet in neuem Fenster): Anleitung zur Bewertung der Interoperabilität in Regelungen
